Habituellement beaucoup de concepts théoriques sont évoqués, là point de triptyque, point d’études, essayons de suivre pas à pas ensemble une manière de résoudre les problèmes. Pour cela je vais utiliser un protocole normalisé, il est discutable. Toutefois il permet de s’inscrire dans une solution simple qui laisse peu de place à la subjectivité et donc de dégager intellectuellement les différentes solutions, les évaluer et en opter pour une ou plusieurs. Evidemment en dehors de l’autisme, tout le monde peut utiliser ce type de résolution
Pour le titre, je le dois à mon amie Mathilde et son éternel optimisme. N’hésitez pas à consulter mon article précédent sur le sujet:Il n’y a pas de problème, il n’y a qu’une bonne solution à trouver.
Voici le protocole :

Étape 1&2 : Repérer et prioriser les problèmes :
Pour faciliter la compréhension, à chaque étape ou comme ici dans les deux premières, je proposerai des mind-maping, ceux-ci garantissent un visuel simple. Un problème est par définition une situation où je dois prendre une décision ou mettre en place une action. Cela peut être aussi un état latent qui provoque des angoisses. Pour discriminer le prioritaire du non prioritaire, un point peut être la question d’impact sur la vie ou l’urgence. Dans mon cas, voici ce que j’ai noté :

Étape 3 : Définir le problème à l’aide de questions simples (qui, quand, quoi, où, pourquoi, comment je réagis face à la situation). Dans cette partie, il est primordial que les faits observés soient mesurables. Je n’ai gardé que « trouver du travail » pour l’exemple :

Même si j’essaie d’être le plus objectif possible, toutes les parties évoquées ne sont pas des faits mesurables. Mais heureusement dans la méthode que je propose, nous verrons plus tard les différents biais qui peuvent aider à reprendre des comportements objectivables.
Étape 4 :Repérer les biais cognitifs:

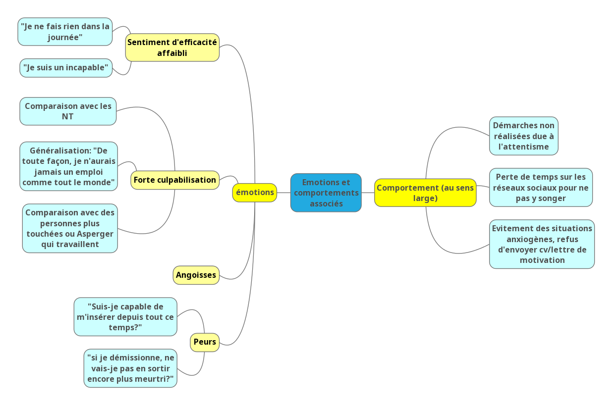
Étape 5 : Émotions et comportements associés au problème :

Étape 6 :Brainstorm des solutions : lister toutes les solutions même les plus farfelues

Étape7 : Estimer avantages et inconvénients des solutions :
Ensuite chaque solution doit être éprouvée ainsi, évidemment les solutions ne sont pas exclusives, je peux relancer Cap emploi et chercher une formation
|
Solutions étudiées |
Avantages |
Inconvénients |
|
Embaucher un coach pour l’emploi |
+ personne mieux formée pour l’insertion professionnelle +connaissance du marché |
– Formation disparate – Mauvaise expérience |
|
Trouver du bénévolat pour m’épanouir |
+ Sentiment d’efficacité + Possibilité dans le monde de l’autisme |
– Financièrement |
|
Me rendre à un forum de l’emploi |
+ emploi parfois spécialisé (avec une RQTH) + plus simple qu’un entretien + entreprises qui embauchent |
– L’emploi est circonscrit à Paris et impossibilité de déménager – Lieux bruyants, peu accessibles, éloignés |
|
Postuler à un emploi informatique reservé aux autistes Asperger |
+ Domaine connu et études en rapport |
– Paris (5h de trajet min) – Mauvaises expériences vécues en informatique – Temps partiel rarement accepté |
|
Trouver une formation reconnue en autisme/intervenant |
+ Pouvoir intervenir auprès d’enfants et leur apporter de l’aide + indépendance + liberté des horaires + IR autisme + Acceptation des parents tel que je suis |
– Prix – Reconnaissance disparate (formation courte) – Nécessité présentielle – Risque de hiérarchie forte psychologue/intervention avec peu de marge |
Étape 8 : Choix de la solution
Tout d’abord il est utile d’éliminer les solutions impossibles, inacceptables, inenvisageables ou peu pertinentes sur le propos. C’est le travail, le plus difficile, car il ne réside pas en un simple décompte du positif et du négatif mais d’une réelle pondération. Par exemple, si j’ai un travail qui m’interesse vivement mais qui se trouve à 500 km, qu’il doit être pourvu la semaine prochaine, même s’il ne présente comme désavantage que la distance, il doit être écarté. Ma solution : Formation à l’autisme
Étape 9 :Action : Mise en place de la solution
-
Découpage en sous objectifs selon les moyens listés plus haut
-
Planification de chacun d’eux
-
Maintien de l’action jusqu’à la réalisation.

Étape 10 : évaluation de la solution

En conclusion : Cet article est avant tout pratique et visuel. Il affiche, des principes objectifs dans une volonté de résoudre une situation qui paraît inextricable. Bien entendu, certains points peuvent être changés, et le but est toujours l’appropriation des outils pour qu’ils puissent être exploités simplement dans des circonstances quotidiennes.
N’hésitez pas, si vous en concevez un, de l’afficher en commentaires ou de me le signifier en mp. Je serai ravi de savoir que d’autres exploitent ce type de proposition avec succès. Pour l’utilisation du mind-Maping, n’hésitez pas à consulter cet article qui offre l’avantage de proposer une solution simple et gratuite (Mind Mapping: s’il vous plait, dessine moi l’autisme…)
Pour aller plus loin, mon dernier article sur les intérêts spéciaux et le travail:
Les intérêts restreints: un intérêt pour tous!
Rappel de la procédure:
Facebook :
https://www.facebook.com/Aspieconseil/https://www.facebook.com/Aspieconseil/https://www.facebook.com/Aspieconseil/








Poster un Commentaire